Поставка ICs откалывает 4 начало канала AFE49I30YZR Ультра-небольшое интегрированное сетноое-аналогов - AFE 24 сдержанное 30-DSBGA
Характер продукции AFE49I30YZR
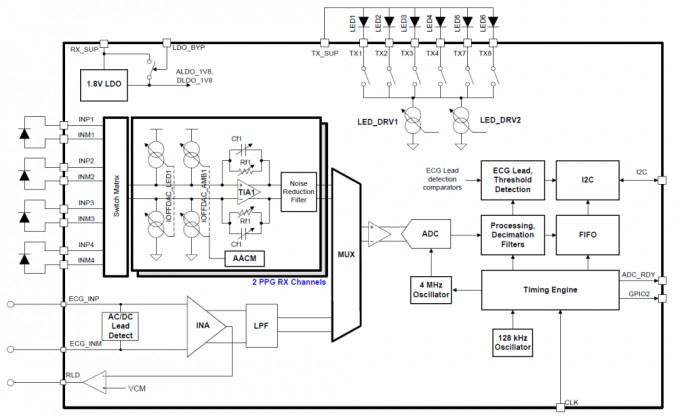
AFE49I30YZR аналог первоначальный для оптически применений bio-sensing/PPG и измерения ECG. Прибор поддерживает до 6 переключая светоизлучающих диодов (СИД) и до 4 фотодиода. До 24 участка сигнала можно определить и сигналы PPG или ECG можно приобрести от каждого участка в синхронизированном образе.
Спецификация AFE49I30YZR
| Номер детали: | AFE49I30YZR |
| Применения: | 1-lead ECG, оптически-HRM |
| Разрешение (биты) | 22 |
| Количество СИД | 6 |
| Тип интерфейса | I2C |
| Температурная амплитуда рабочей температуры (°C): | -40 до 85 |
Особенности AFE49I30YZR
Применения AFE49I30YZR
Упрощенная схема AFE49I30YZR

вопросы и ответы
Q: Ваши продукты первоначальны?
: Да, все продукты первоначальный, новый первоначальный импорт наша цель.
Q: Которые сертификаты вы имеете?
: Мы компания ISO и член аттестованные 9001:2015 ERAI.
Q: Можете вы поддержать заказ или образец небольшого количества? Образец свободен?
: Да, мы поддерживаем заказ образца и небольшой заказ. Цена образца различна согласно вашим заказу или проекту.
Q: Как грузить мой заказ? Безопасно?
: Мы используем срочный для того чтобы грузить, как DHL, Federal Express, UPS, TNT, EMS.We можем также использовать вашего предложенного товароотправителя. Продукты находятся в хорош пакуя и обеспечить безопасность и нас ответственен к повреждению продукта к вашему заказу.
Q: Как насчет времени выполнения?
: Мы можем грузить части запаса не позднее 5 рабочих дней. Если без запаса, мы подтвердим время выполнения для вас основали на вашем количестве заказа.
Контактное лицо: Mr. Sales Manager
Телефон: 86-13410018555
Факс: 86-0755-83957753